三角洲行动s8全面战场PTR-32改枪方案
- 来源:taptap
- 作者:八宝粥特勤处
- 编辑:无忧
《三角洲行动》是一款设定在2035年的第一人称特战干员战术射击游戏。s8赛季更新了许多内容,那么有不少小伙伴好奇s8全面战场PTR-32怎么改比较好,下面就给大家带来s8全面战场PTR-32改枪方案。
三角洲行动s8全面战场PTR-32改枪方案
【改装版PTR-32突击步枪基础介绍】
外观方面:改装版PTR-32突击步枪以深灰/黑色为主色调,呈现出冷峻的战术风格。其结构紧凑,长枪管前端装有枪口装置,导气管上方的机匣顶部覆盖着皮卡汀尼导轨,其上搭载了一款瞄准镜,并保留了机械准星与照门。护木下方配备垂直前握把,增强持枪稳定性;握把为人体工学聚合物材质,扳机护圈宽大,适配戴手套操作,弹匣采用经典弯曲设计,枪托为侧折叠式,展开时提供扎实支撑,折叠后便于携带。整体造型融合了传统突击步枪的可靠性与现代战术配件的扩展性,兼顾射击性能与便携性。
武器代码:PTR-32突击步枪-全面战场-6IRJFES09FR1N24J7HKOH内含配件:G3镂空握把、G3加强长枪管组合、FFC双流制退器、CT增强型后托、密令斜角握把、DBAL-X2紫色激光镭指、DD蟒蛇护木片*2、AKM30发聚合物弹匣、郊狼中间威力口径快拔套(黑)、MEO微型瞄具增高架、VMX无框瞄具。
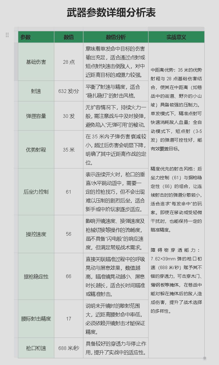
【武器数据】
后坐力与稳定性:改装后的PTR-32通过缩小瞄准晃动、延长屏息时间、降低后坐力与增强抗干扰能力,实现了“精准度+操控性”的双重提升。无论是远距离精准点射(依赖屏息与低呼吸晃动)、中近距离连续扫射,还是运动战/受击状态下的应急射击(依赖高移动稳定性与抗受击上抬),都比改装前更易掌控,实战效能大幅增强。
从数据种可以得出:改装版PTR-32突击步枪是一把以中近距离精准打击为核心的平衡型武器,其设计聚焦于“精度”与“可控性”,适合注重命中效率的战术型玩家。优势:中距离(35米内)单发伤害充足,后坐力控制与据枪稳定性保证了射击精度,具备一定的障碍物穿透能力,战术灵活性(单发/全自动)高。短板:远距离伤害衰减明显,腰**度极低,弹匣容量常规(持续火力一般)。PTR-32是一把“为精准而生”的突击步枪,在中近距离交火、精确打击关键目标或短距离压制等场景中能发挥出色,适合喜欢“稳扎稳打”“每发必中”的玩家使用,是团队作战中“中距离火力支点”的理想选择。
适合玩家:中近距离作战偏好者:喜欢在35米内的交火场景(如巷战、室内攻坚)中发挥优势,追求“精准命中”而非“火力覆盖”的玩家。
点射/短点射风格玩家:不依赖高射速,更倾向于通过单发或短点射提升命中效率的玩家,PTR-32的精度与伤害能最大化这种风格的效果。
新手/中阶玩家:后坐力控制(61)与据枪稳定性(66)的平衡设计,降低了控枪难度,适合新手熟悉突击步枪的射击节奏,也适合中阶玩家提升命中精度。
战术型玩家:需要突击步枪兼顾“中距离精准”与“近距离压制”的多功能性,能在团队中承担“中距离火力支援”“精准打击关键目标”等角色的玩家。
不适合玩家远距离射击偏好者:35米的优势射程限制了其远距离作战能力,超过后伤害衰减明显,无法满足“远距离精确打击”的需求(如狙击或中远距离点射)。
极致火力压制玩家:632发/分的射速在突击步枪中属于中等,无法像高射速枪械(如M4系列)那样在近距离形成“火力墙”,不适合追求“快速倾泻子弹”的玩家。
腰射依赖者:腰际射击精度(17)极低,近距离交火时必须开镜,对“喜欢腰射绕后”或“反应速度较慢”的玩家来说,命中率会大幅下降。
高容量需求玩家:30发常规弹匣容量,在持续战斗中需要频繁换弹,不适合“需要长时间火力输出”的场景(如守点、压制敌方推进)。
【弹道体现】
从图中可以看出,这把枪经过改装稳定性有所提升,个人实战手感主打一个有声有伤,用起来非常稳,子弹没有扩容,但是30发杀6个人也非常简单,这把枪伤害高,弹道稳,妥妥T0级新赛季武器,一用一个不吱声!
手感与总结:改装版PTR-32突击步枪的手感整体偏“扎实稳健”:中等射速(632发/分)带来可控的射击节奏,单发点射时扳机回馈清晰、命中反馈实在;连续开火时,中等后坐力(61)表现为轻微的垂直跳动,配合良好的据枪稳定性(66),瞄准镜晃动小、屏息时长充足,控枪压力不大,适合稳扎稳打的射击风格;枪口初速(688米/秒)带来及时的子弹命中触感,加上中等操控速度(56),开镜、换弹等操作流畅度足够,整体握持与射击体验偏向“可靠易上手”,符合中近距离精准打击的定位。
本文内容来源于互联网,如有侵权请联系删除。
- 三角洲行动每日密码2026.4.2404-24
- 三角洲行动4月23日更新内容一览202604-23
- 三角洲行动每日密码2026.4.2304-23
- 三角洲行动s9拾荒者5任务攻略04-22

手机浏览

微信公众号
-
倾国之怒
-
原始传奇
-
我是大英雄(3.5折热血屠龙)
-
次元星姬(0.1折领万抽送12星)
-
醉红楼(0.1折挑灯看剑)
-
深渊契约
-
猫狩纪0.1折
-
灵剑仙师(斗破苍穹)

