三角洲行动s8全面战场SG552改枪方案
- 来源:taptap
- 作者:八宝粥特勤处
- 编辑:无忧
《三角洲行动》是一款设定在2035年的第一人称特战干员战术射击游戏。s7赛季更新了许多内容,那么有不少小伙伴好奇s8全面战场SG552怎么改比较好,下面就给大家带来s8全面战场SG552改枪方案。
三角洲行动s8全面战场SG552改枪方案
【改装版SG552突击步枪基础介绍】
外观方面:改装版SG552突击步枪整体呈现出紧凑、战术感强烈的模块化设计:机匣及护木上方延伸的全长度皮卡汀尼导轨上,叠加安装了小型红点瞄准镜(前方快瞄)+ 后方倍率镜(中远距离放大)的组合,满足多场景瞄准需求;前护木为镂空防滑设计,两侧及底部保留导轨接口,兼顾轻量化与扩展性;垂直握把同样带有细密防滑纹路,贴合手掌曲线,握持舒适;固定聚合物枪托尾部有镂空减重,线条流畅;枪口安装消焰器,枪身刻有型号标识,扳机护圈扩大(方便戴手套操作),快慢机位于机匣左侧。整体造型简洁利落,模块化配件布局合理,凸显现代突击步枪的战术实用性与隐蔽性,适合近距离突击与中距离压制等多种作战场景。
武器代码:SG552突击步枪-全面战场-6J02BF80BS205M2DA91B4
内含配件:VMX无框瞄具、幻影后握把、SG552骑士重枪管、轻语战术消音器、CT增强型后托、斜角阻手器、游侠护木片*2、DD蟒蛇护木片*4、SG552 45发扩容弹匣、蜜獾小口径快拔套(黑]、多用途战术增高架、PERST-7蓝色激光镭指、MEO微型瞄具增高架。
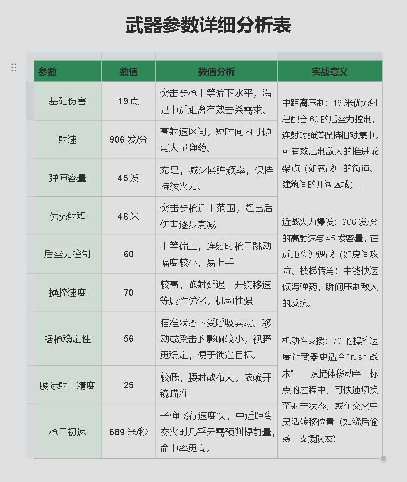
【武器数据】
后坐力与操控性:改装后操控速度提升(跑射延迟短、开镜移速高),后坐力控制强化(后坐力小、弹道稳),兼顾近距离快速反应与中距离精准压制,实战适应性显著增强。
从数据种可以得出:改装版SG552突击步枪是一把以中近距离火力为核心的均衡型武器,其优势在于:中距离压制能力(46米优势射程+可控后坐力);近战火力爆发(高射速+充足容量);机动性与易上手性(70操控速度+60后坐力控制)。短板则是远距离作战能力不足与腰**度低。
适合玩家:中距离压制偏好者:46米优势射程与可控的后坐力,适合喜欢在中距离架点、压制敌人的玩家。
近战冲锋玩家:高射速与充足容量,能在近距离快速解决敌人,适合主动发起突击的“敢死队”风格。
机动性需求者:70的操控速度让武器更灵活,适合喜欢频繁移动、绕后或支援队友的玩家。
新手/易上手玩家:60的后坐力控制降低了压枪难度,即使是新手也能快速掌握连射节奏。
不适合玩家腰射依赖者:25的腰际射击精度导致腰射散布极大,无法依赖腰射完成击杀(如喜欢“滑铲+腰射”的玩家)。
远距离作战者:19的基础伤害与46米的优势射程,使其在远距离(如100米以上)无法形成有效威胁(如对抗狙击手或远距离架点的敌人)。
低射速偏好者:906发/分的高射速会快速消耗弹药,不适合喜欢“慢节奏点射”的玩家。
【弹道体现】
从图中可以看出,这把枪经过改装稳定性有所提升,弹匣容量也提升至45发,火力迅猛,这把枪本来后坐力不大,经过改装后弹道更为稳定,视野更加清晰,虽然换弹稍慢,但是续航以及击杀效率这块非常的顶!
手感与总结:改装版SG552突击步枪的手感轻盈易控且火力感强烈:高操控速度带来灵活的跑射切换与开镜移动体验,中等后坐力控制让连射时枪口跳动平缓(新手也能轻松压枪),906发/分的高射速赋予近距离交火时的迅猛火力爆发感,但腰射散布较大(需依赖开镜瞄准),整体适合中近距离快速反应与火力压制的作战风格。
本文内容来源于互联网,如有侵权请联系删除。
- 三角洲行动每日密码2026.3.2603-26
- 三角洲行动每日密码2026.3.2503-25
- 三角洲行动每日密码2026.3.2403-24
- 三角洲行动每日密码2026.3.2303-23

手机浏览

微信公众号
-
倾国之怒
-
原始传奇
-
我是大英雄(3.5折热血屠龙)
-
次元星姬(0.1折领万抽送12星)
-
醉红楼(0.1折挑灯看剑)
-
深渊契约
-
猫狩纪0.1折
-
灵剑仙师(斗破苍穹)

