已有3764人评分 您还未评分!
DNF2026春节男鬼剑士VP改动一览
时间:2025-12-31 15:49:21
- 来源:colg
- 作者:白猫之惩戒
- 编辑:魔术师
0
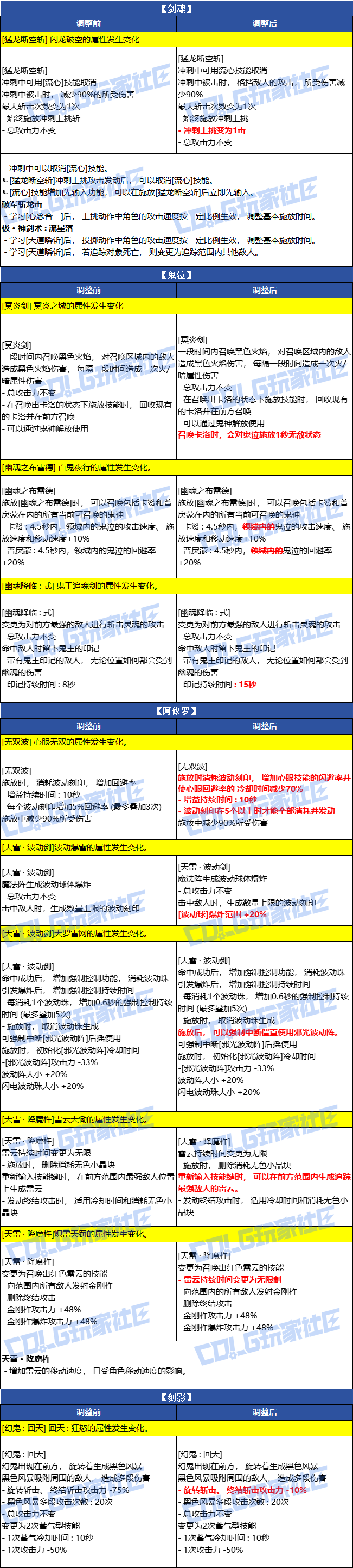
DNF2026春节版本会进行职业平衡,很多职业的VP技能都会改动,目前韩服已经上线测试了,比如男鬼剑士,那么DNF2026春节男鬼剑士VP改动了什么?下面就给大家带来DNF2026春节男鬼剑士VP改动一览。
DNF2026春节男鬼剑士VP改动一览
本文内容来源于互联网,如有侵权请联系删除。
最新版本内容
- DNF次元对决沙影贝利特玩法攻略03-26
- DNF次元对决班图族长布万加玩法攻略03-26
- DNF次元对决初级魔导师莎兰玩法攻略03-26
- DNF次元对决灰血之手罗森伯格玩法攻略03-26

手机浏览

微信公众号
近期热门
网游评测
竞技视频
3DM自运营游戏推荐
-
倾国之怒
-
原始传奇
-
我是大英雄(3.5折热血屠龙)
-
次元星姬(0.1折领万抽送12星)
-
醉红楼(0.1折挑灯看剑)
-
深渊契约
-
猫狩纪0.1折
-
灵剑仙师(斗破苍穹)

