《王者荣耀世界》公测评测:荣耀延续
对《王者荣耀》的极致回应
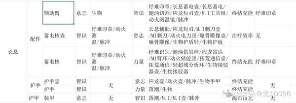
《明日方舟:终末地》是鹰角开发的3D即时策略RPG游戏,游戏以“开拓与存续”为核心,游戏中装备精锻需要消耗其他装备作为材料,那么有倍速回旋镖好奇装备精锻材料推荐,下面就来告诉大家。
按照套组分类。
本文内容来源于互联网,如有侵权请联系删除。

手机浏览

微信公众号
倾国之怒
原始传奇
我是大英雄(3.5折热血屠龙)
次元星姬(0.1折领万抽送12星)
醉红楼(0.1折挑灯看剑)
深渊契约
猫狩纪0.1折
灵剑仙师(斗破苍穹)
京ICP备14006952号-1 京B2-20201630 京网文(2019)3652-335号 沪公网安备 31011202006753号未成年人举报:legal@3dmgame.com
CopyRight©2003-2018 违法和不良信息举报(021-54473036) All Right Reserved