西大一个牢赛,我没开玩笑
燕云十六声滹沱版本兵戈获取攻略
时间:2026-01-05 14:03:31
- 来源:bilibili
- 作者:小鸽子米怼怼
- 编辑:无忧
0
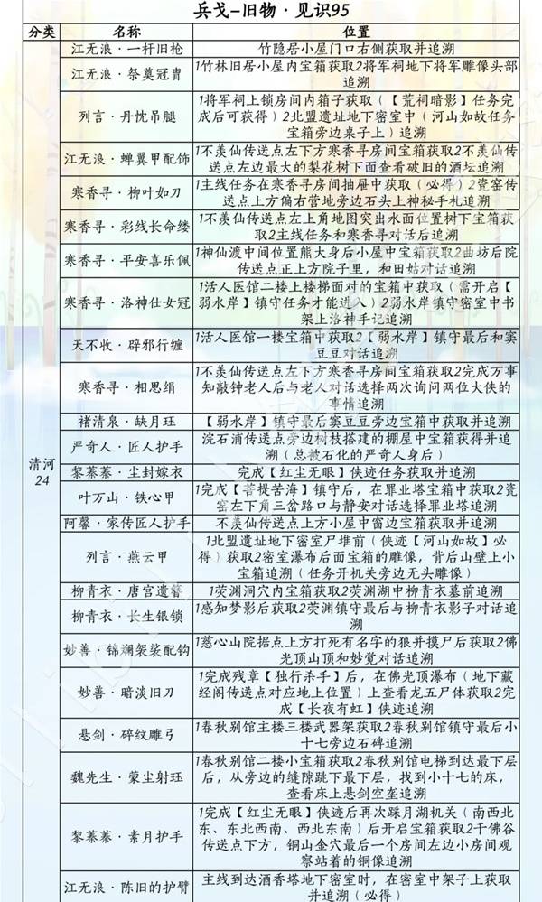
燕云十六声是一款开放世界游戏,就在最近上线了更新,上线了滹沱地区,那么有不少小伙伴好奇滹沱版本兵戈怎么收集,下面就给大家带来滹沱版本兵戈获取攻略。
燕云十六声滹沱版本兵戈获取攻略
淡黄色搜索河西或玉门关,橙黄色-凉州,灰色-不见山,粉色-开封(后续增加内容),金色-家业或家园,青色-秦川,浅蓝色-不见山,深蓝色-天陉或飞天城,深深蓝色-滹沱。
本文内容来源于互联网,如有侵权请联系删除。
近期热门
网游评测
竞技视频
3DM自运营游戏推荐
-
倾国之怒
-
原始传奇
-
我是大英雄(3.5折热血屠龙)
-
次元星姬(0.1折领万抽送12星)
-
醉红楼(0.1折挑灯看剑)
-
深渊契约
-
猫狩纪0.1折
-
灵剑仙师(斗破苍穹)



